机构介绍
中国无线营销联盟(MMA China)是全球性非营利组织 “无线营销联盟” (Mobile Marketing Association, MMA)的中国分支机构。 自2011年4月进入中国以来,发展快速,截止目前中国区的会员单位已经超过100家。‘无线营销联盟’是全球领先的移动营销行业协会, 其宗旨是推动移动营销在全球范围内的发展;其总部在美国,分支机构分布于北美、欧洲、中东、非洲、拉美和亚太地区;其超过700家的会员公司来自全球四十多个国家和地区,业务涉及移动营销生态系统的各个领域,包括广告、手机设备制造、运营、零售、软件提供、服务等。
‘MMA中国无线营销联盟’ (MMA中国)致力于推广中国移动营销行业的发展:制定适应中国市场的移动广告标准;培养并促进品牌商,代理商,移动媒体及电信运营商对移动营销的认知和相互合作;携手第三方的调研机构建立第三方广告效果监测,为移动营销产业创造公证、有效的评估工具;不定期发布关于中国市场的移动营销白皮书和调研报告;组织和举办针对移动营销的高峰论坛,介绍国外移动市场的最新资讯、技术及营销发展动态;对在中国移动营销领域表现突出的广告活动和其代理商和广告主进行表彰。
The Mobile Marketing Association (MMA) is the premier global non-profit trade association established to drive the mobile marketing and its associated technologies. MMA is an action-oriented organization designed to clear obstacles to market development, establish mobile media guidelines and best practices for sustainable growth, and evangelize the use of the mobile channel. MMA has more than 700 member companies, representing all segments of the mobile media ecosystem across forty countries around the globe. The Mobile Marketing Association’s global headquarters are located in the United States, and it has regional chapters in North America, Europe, Latin American and Asia Pacific.
The MMA China was launched in April 2011 serving for the fast growing mobile marketing industry in China. By working closely with service carriers, application developers, brands, agencies and other important partners, the MMA China aims to build up a sustainable ecosystem of the mobile marketing industry in China and play a leading role on the discussion of key industry issues including measurement and metrics, mobile advertising guidelines, codes of conduct and consumer best practices.
中国无线营销联盟理事会的宗旨是支持MMA在中国地区的活动。理事会的责任是监督联盟的运作,即在经费支持下的委员会工作和理事会活动。
中国无线营销联盟理事会通过以下方式支持成员:
- 推动中国的手机市场和手机消费的发展和成长。
- 提高MMA中国的品牌知名度,增加成员招募和促进无线营销行业的全球交流。
- 帮助推进中国的无线营销教育和传播。
- 推动MMA中国无线营销‘最佳实践’和准则在中国市场的适用和认可。
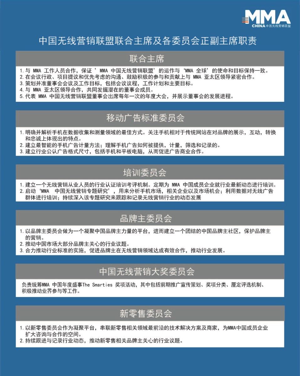
组织架构与职责
中国无线营销联盟理事会由四部分组成:联合创始人,常任理事,联合主席,委员会正副主席。该理事会的责任是与MMA亚太区董事总经理合作,共同制定MMA中国无线营销联盟的长期发展策略。

中国无线营销联盟荣誉董事

